SECTORAL OVERVIEW OF PHARMACEUTICAL SECTOR IN INDIA : REGULATORY FRAMEWORK AND LEGAL SERVICES BY BHATT & JOSHI ASSOCIATES
With the pharmaceutical industry being heavily regulated, it is essential for companies in the sector to comply with the laws and regulations governing it. Bhatt & Joshi Associates provides legal services to pharmaceutical companies, helping them navigate the complex legal landscape and avoid any potential legal issues. The firm can assist with legal compliance, licensing and regulatory approvals, IP protection, contract drafting and negotiation, and litigation support. The firm’s experienced lawyers can provide legal guidance on matters related to drug pricing, patent disputes, clinical trials, and other legal issues faced by pharmaceutical companies. The pharmaceutical industry is one of the largest and most important industries in India, with the country being one of the largest manufacturers and exporters of generic drugs in the world.
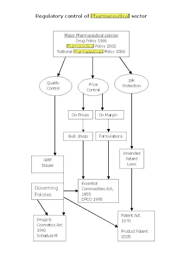
LAWS GOVERNING THE PHARMA SECTOR
- The Drugs & Cosmetics Act, 1940: This act regulates the import, manufacture, distribution, and sale of drugs in India. It establishes a system of dual regulatory control, with regulatory control at both central and state government levels.
- The Pharmacy Act, 1948: This act is meant to regulate the profession of Pharmacy in India, including the education and training of pharmacists.
- The Drugs and Magic Remedies (Objectionable Advertisement) Act, 1954: This act regulates the advertising of drugs, prohibiting the advertising of remedies alleged to possess magic qualities.
- The Narcotic Drugs and Psychotropic Substances Act, 1985: This act is concerned with the control and regulation of operations relating to Narcotic Drugs and Psychotropic Substances.
With a growing demand for affordable and quality medicines, the pharma sector in India is expected to continue its growth trajectory in the years to come. However, the sector is heavily regulated by various laws and regulatory bodies, making it crucial for companies to seek legal guidance and support.
REGULATORY OVERVIEW:
The pharmaceutical sector in India is heavily regulated by various bodies to ensure the safety, efficacy, and affordability of drugs for the general public. Here are some of the key regulatory bodies that oversee the pharmaceutical sector in India:
- Central Drugs Standard Control Organization (CDSCO): The CDSCO is the main regulatory body that approves and monitors the safety and efficacy of pharmaceutical products in India. It operates under the Ministry of Health & Family Welfare, Government of India and is responsible for the approval of new drugs, clinical trials, and the quality control of drugs already in the market.
- Drug Controller General of India (DCGI): The DCGI is the head of the CDSCO and is responsible for regulating the import, manufacture, and sale of drugs in India. The DCGI also oversees the functioning of state-level drug regulatory authorities and ensures compliance with the Drugs and Cosmetics Act, 1940 and its Rules.
- National Pharmaceutical Pricing Authority (NPPA): The NPPA is a government body responsible for fixing and regulating the prices of pharmaceutical products in India. It enforces the Drugs (Price Control) Order, 1995, and other orders related to price control issued by the government from time to time.
- State Drug Regulatory Authorities: Each state in India has its own drug regulatory authority that regulates the manufacture, sale, and distribution of drugs within its jurisdiction. These authorities operate under the guidance of the CDSCO and ensure compliance with the Drugs and Cosmetics Act, 1940 and its Rules.

CONCLUSION
Overall, the regulatory framework for the pharmaceutical sector in India is complex and requires strict compliance with various laws and regulations. Bhatt & Joshi Associates, being a law firm, can provide legal services to pharmaceutical companies and other stakeholders in this sector, including regulatory and litigation support, contract drafting, and negotiation, compliance and risk management, and other advisory services to ensure compliance with various laws and regulations.
Equal justice under law is not merely a caption on the facade of the Supreme Court building, it is perhaps the most inspiring ideal of our society.
Our Publications
Get in touch with Best Commercial Court Lawyers in Ahmedabad
Frequently asked questions
1. When should I consider hiring a civil lawyer?
You should consider hiring a civil lawyer when facing legal disputes related to contracts, property, personal injury, family matters, or any non-criminal matter where you need legal advice or representation.
2. What is a civil lawyer?
A civil lawyer represents clients in non-criminal legal matters, dealing with disputes between individuals, organizations, or both, over rights, responsibilities, and liabilities.
3. Can a civil lawyer help with contract disputes?
Yes, one of the primary areas of expertise for many civil lawyers is contract law. They can assist with drafting, reviewing, and disputing the terms of contracts.
4. How do civil lawyers differ from criminal lawyers?
While both handle legal disputes, civil lawyers focus on non-criminal cases, often involving private disputes between individuals or organizations. Criminal lawyers, on the other hand, represent individuals or the state in cases involving potential criminal penalties.
5. How are damages determined in civil cases?
Damages are determined based on the actual loss suffered, potential future losses, and sometimes, punitive measures. The nature and amount depend on the specifics of the case and jurisdictional guidelines.
6. What is the usual process of a civil lawsuit?
The typical process involves the filing of a complaint, response from the other party, discovery (exchange of relevant information), negotiations, potential settlement discussions, and if unresolved, a trial. The exact process can vary by jurisdiction.
7. Can a civil lawyer assist in mediation or alternative dispute resolution?
Yes, many civil lawyers are trained in alternative dispute resolution methods like mediation and arbitration, offering solutions outside the traditional courtroom setting.
8. How long does a typical civil lawsuit last?
The duration of a civil lawsuit varies based on the case’s complexity, the court’s schedule, and the willingness of parties to settle. It can range from a few months to several years.
Can Appellate Court Criticism Demoralise Judges? Judicial Independence and the Chilling Effect
Introduction On 13 February 2026, Justice Pankaj Bhatia of the Allahabad High Court made a remarkabl
Section 50C of the Income Tax Act, 1961 Stamp Duty Valuation vs. Circle Rates: The Constitutional Validity of Deeming Fictions in Capital Gains
Introduction Few provisions in Indian income tax law generate as much sustained controversy, litigat
Livestream Donations and the TDS Gap on Creator Income in India: Why Streamers and Influencers Have No Withholding
Introduction India’s creator economy has grown into a multi-billion-rupee ecosystem, where gam
Startup Losses and Section 79 of the Income Tax Act, 1961: When Anti-Abuse Rules Kill Legitimate Restructuring
Introduction India’s startup ecosystem has grown into one of the most dynamic in the world, ye
Income Tax Treatment of Carbon Credits: Asset, Income, or Capital Receipt Under the IT Act, 1961?
Introduction Carbon credits — formally known as Certified Emission Reductions (CERs) — have occu
Section 80M Inter-Corporate Dividend Deduction: The Cascading Tax Problem the Finance Act 2020 Left Unresolved
Introduction When the Finance Act 2020 abolished the Dividend Distribution Tax (DDT) under Section 1
TDS on Salary for Remote Employees Across Multiple Indian States Under Section 192: Compliance Challenges”
Introduction The rise of remote work in post-pandemic India has created a TDS on salary compliance c
ESOP Taxation After Exit: Why Perquisite Tax at Exercise and Capital Gains at Sale Creates Double Taxation by Stealth
Introduction Employee Stock Option Plans (ESOPs) are among the most powerful instruments that Indian
Crypto Losses Under Section 115BBH: Why the No-Set-Off Rule Creates an Unconstitutional Tax on Notional Gains
Introduction When the Finance Act, 2022 introduced Section 115BBH into the Income Tax Act, 1961, it
Whatsapp

